忍者ブログ

Polygon Life

コミケの情報とかもあげていく予定、予定 3Dで好きなものを作っていく製作過程とか色々

[PR]

×

[PR]上記の広告は3ヶ月以上新規記事投稿のないブログに表示されています。新しい記事を書く事で広告が消えます。

起こりそうなバグ

というか起こったバグに対しての対処です。どっかで記事纏めないとな

まず一個目

ごらんととおりオブジェクトがおかしな位置に来ています。
この場合は髪の毛と目ですね。


原因はオブジェクトの位置、前回も書いたとは思うんですがXSIでどうするか詳しく書いた記憶がありませんでしたので。
ウェイトを入れる前に行った方が懸命です。
自分で理由は分かるんですが言葉に説明するのが難しいです。別にウェイト入れた後でも直そうと思えば直せるんですがちょっとめんどくさいので事前にやっておく方が良いです。
説明は画像に書いてあるのでそちらを参照。



次はPMDに持っていったときにテクスチャが一部反映されないバグですが。
これはエラー文が出てるの仕様だと思います。
テクスチャ名が20文字を超えると正しく描写されません。
名前を短くしたら直りました。



これとは別件でXSIModToolでDirectXを吐き出すのは結構な制限があります。
主なところはポリゴン制限
他明記されていないところではカーブを含むと出力時落ちる
などは分かっていましたが
今回作業していてもうひとつ分かったのが
マテリアルでPhong以外を使用するとPathErrorとでて出力されないことです。
こんなわけの分からないエラーのためにマテリアル全部削除して再適用しなおしてたよ・・・orz

拍手[0回]

PR

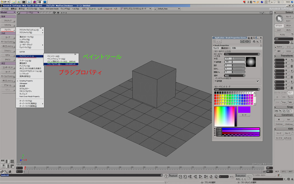
XSIの頂点カラー

いまどきあまり使われる技術じゃないけど私は結構頂点カラー好きです。
背景以外であまり使いどころないけど

生放送していたらXSIModToolでは頂点カラー使えないんですか?って質問があったのでその場で見せようと思って失敗したので記事にまとめておいた。














ただまぁModToolはメンタルレイレンダリングがまともに使えないので映像用途としては難しいですね。やっぱゲームのXNA用なのかねぇ

拍手[0回]

ニャル子さん進展

仕事に忙殺されています、帰って1時間2時間作業できればやってるんですが歩みが亀なので本当進みません。
コミケは関係ないけど期間的にコミケくらいまでに完成させたかったけど怪しい・・・

拍手[0回]

ついにきたか・・・

この度、日本国内向け 旧 XSI 7.01 以前のライセンス再発行サポート終了・・・
家ではModToolだけど会社はFndを使っているのだよ、正直どうするのかと思う
一気に変えられるわけないし、それに対する救済は一切無し
正直辛いなー・・・あー・・・くそう
http://area.autodesk.jp/product/softimage/2011/06/20/_xsi/

拍手[0回]

休日を満喫

土曜日は会社の人とコスチャとまどマギカフェに行ってきました!

残念ながらコスチャは撮影が禁止なので撮影できませんでしたが、しっかり目に焼き付けてきました。
土曜はスク水デーだったのです、俺得!

スク水ニーソでバンドエイド張ってるとか素晴らしかったです、ちゅーちゅーごっくん(一口目を飲ませてくれる)とかクソ恥ずかしいのも遠慮せずやってきましたよ。

もっかい行きたいデス。

その後松戸に向かってまどマギカフェへ
雨の中5時間ほど待ちました。コスチャで飯食ってよかったよ本当に



しかし流石に疲れました、まっくらです。席につく頃に皆くたくたになっていました。

長い間外で待ってたのでトイレとか即効で行くとトイレがQBとまどか
こんなところまで凝ってると嬉しくなるね


料理はこんなの、シャルの顔がそれぞれ変わっていて面白かったよ





ちゃんとツメ指示とか書いてあるですよー
一人テンションあがって写真とってました、写真取り放題なのはすごい良かった。
あれですいてれば言うことないけど無理ですよねー

拍手[0回]

Copyright © Polygon Life : All rights reserved

TemplateDesign by KARMA7

忍者ブログ [PR]

管理人限定

プロフィール

HN:
kur
年齢:
37
HP:
性別:
男性
誕生日:
1988/03/17
職業:
3Dデザイナー
自己紹介:
サイト設置2006/04/25
社会へと飛び出した夢追いかけるしがない一人の人間、日々が明日へ続く一歩だと信じて今日も生きる


3dcg
twitter






カレンダー

12 2026/01 02
S M T W T F S
1 2 3
4 5 6 7 8 9 10
11 12 13 14 15 16 17
18 19 20 21 22 23 24
25 26 27 28 29 30 31

リンク

最新コメント

(11/26)
(07/17)
(12/25)
(02/24)
(04/13)

ブログ内検索

フリーエリア