忍者ブログ

Polygon Life

コミケの情報とかもあげていく予定、予定 3Dで好きなものを作っていく製作過程とか色々

[PR]

×

[PR]上記の広告は3ヶ月以上新規記事投稿のないブログに表示されています。新しい記事を書く事で広告が消えます。

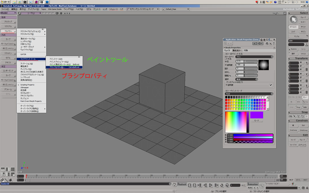
XSIの頂点カラー

いまどきあまり使われる技術じゃないけど私は結構頂点カラー好きです。
背景以外であまり使いどころないけど

生放送していたらXSIModToolでは頂点カラー使えないんですか?って質問があったのでその場で見せようと思って失敗したので記事にまとめておいた。














ただまぁModToolはメンタルレイレンダリングがまともに使えないので映像用途としては難しいですね。やっぱゲームのXNA用なのかねぇ

拍手[0回]

PR

メモメモ

最近しった機能系

レンダリングとか詳しくないのに映像系をやらされると中々しんどい。モデモデしてるほうが幸せ。
スナップ角度を調整は数値入力すればいいじゃんって言われそうだけど、基点を移動してそこからスナップ角度入力とかの時に便利、使えばわかる。

Alt+TとかAlt+↑とかオブジェクト数が増えるとかなり重宝する。
あとないのかなーって思うのはスケマティックビューで親を中クリック二回するとたたむのですが、一度閉じると元戻っちゃうのよね、すげぇめんどくせぇ

-----------------------------------------------------------------------------

・複製したときに移動値とか記録して複製するやつ(螺旋階段とか作るとき便利)
右にあるEdit→複製/インスタンス作成オプション→変換タブ

・スナップ角度を調整(デフォ15度で使いにくいので)
右のTransform→増分タブ

・親以下を選択
Alt+T

拍手[0回]

Copyright © Polygon Life : All rights reserved

TemplateDesign by KARMA7

忍者ブログ [PR]

管理人限定

プロフィール

HN:
kur
年齢:
38
HP:
性別:
男性
誕生日:
1988/03/17
職業:
3Dデザイナー
自己紹介:
サイト設置2006/04/25
社会へと飛び出した夢追いかけるしがない一人の人間、日々が明日へ続く一歩だと信じて今日も生きる


3dcg
twitter






カレンダー

02 2026/03 04
S M T W T F S
1 2 3 4 5 6 7
8 9 10 11 12 13 14
15 16 17 18 19 20 21
22 23 24 25 26 27 28
29 30 31

リンク

最新コメント

(11/26)
(07/17)
(12/25)
(02/24)
(04/13)

ブログ内検索

フリーエリア